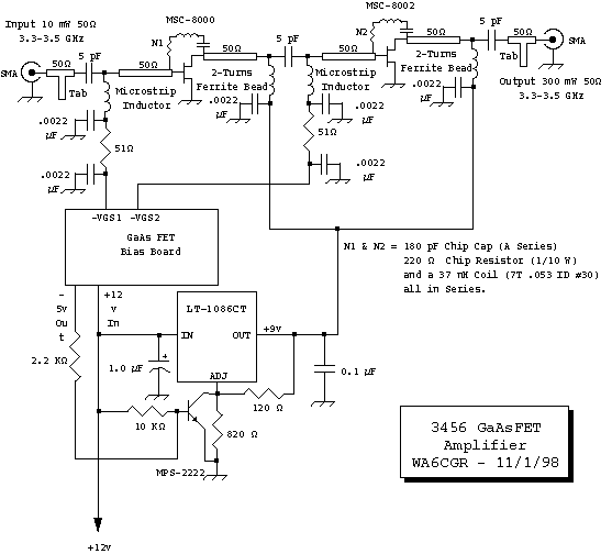
3456 MHz GaAsFET Amplifier


This amplifier requires only 10 mW drive for 300 mW output power from 3300 MHz to 3500 MHz. It uses an MSC-8001 driving an MSC-8002. Set the initial gate bias for each device at about -2 volts, add tuning tabs where mentioned in the schematic for maximum gain, then adjust the gate bias on each device for best efficiency. The actual board size is 4 1/8" x 1 5/8" and is .031" Teflon.

The circuit has built-in GaAsFET protection to prevent the application of +VDD before the -VGS voltage.



Back to WA6CGR Home Page